















2026 年僑生來臺就讀大學校院 獎學金
=============================
僑務委員會為獎勵頂尖及傑出僑生來臺就讀大學校院學士學位,特訂定「僑務委員會獎勵頂尖及傑出僑生來臺就讀大學校院獎學金核發要點」,即日起至3月16日開放申請,6月中旬公佈名單,歡迎優秀的同學們申請!
另外,台灣50所大學校院搭配提供聯名獎學金。凡獲得僑委會獎學金者,赴台灣就學後,依據學校規定申請,審核通過者,可再獲得學校提供之聯名獎學金,金額優厚,可專心向學免後顧之憂。更多聯名獎學金詳情可參考僑委會官方臉書或者網址: https://www.ocac.gov.tw/首頁/僑生服務/僑生聯繫/僑生獎助學金。
本獎學金詳細內容請參考簡章及報名表等文件亦可至本處官網下載。
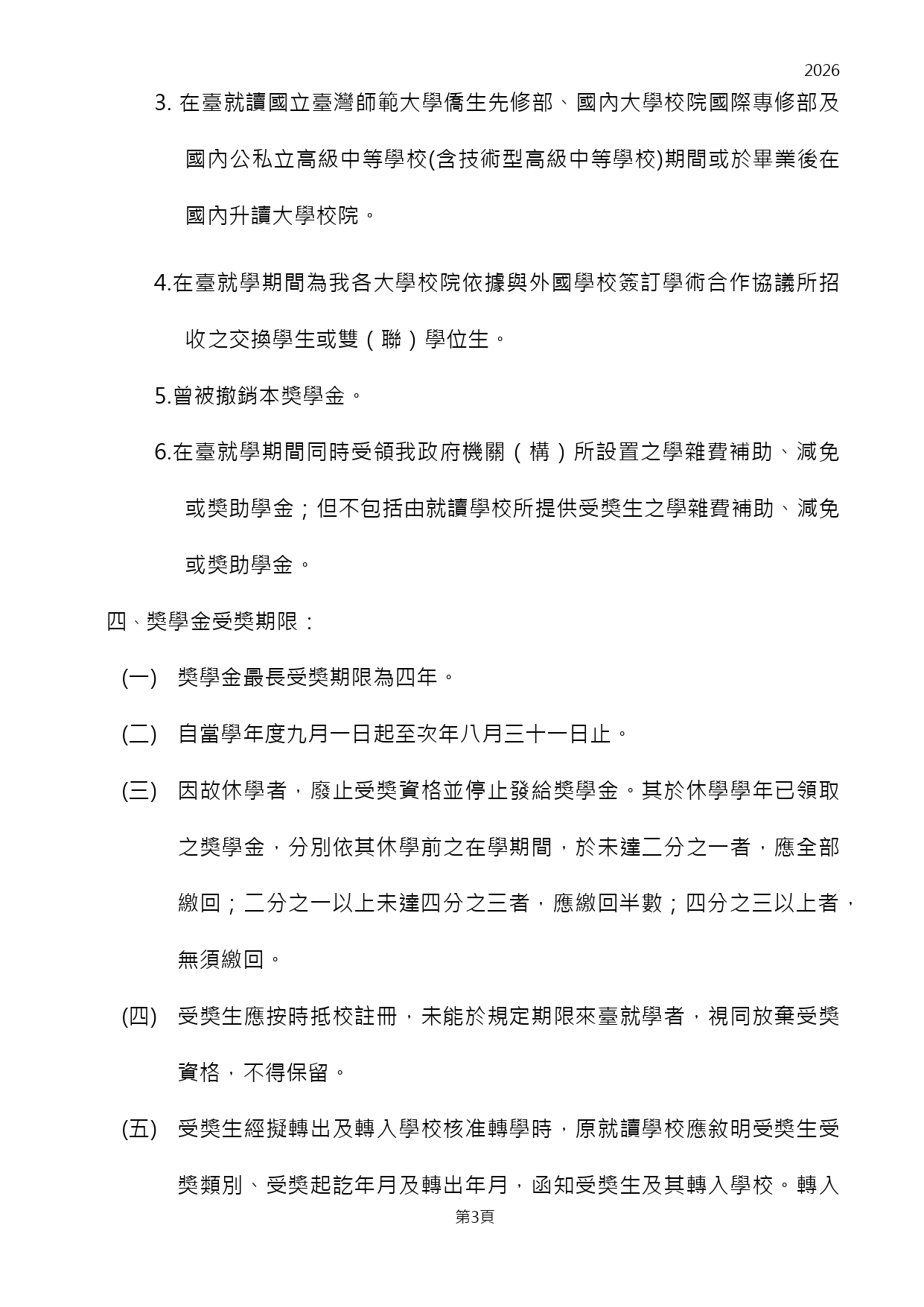
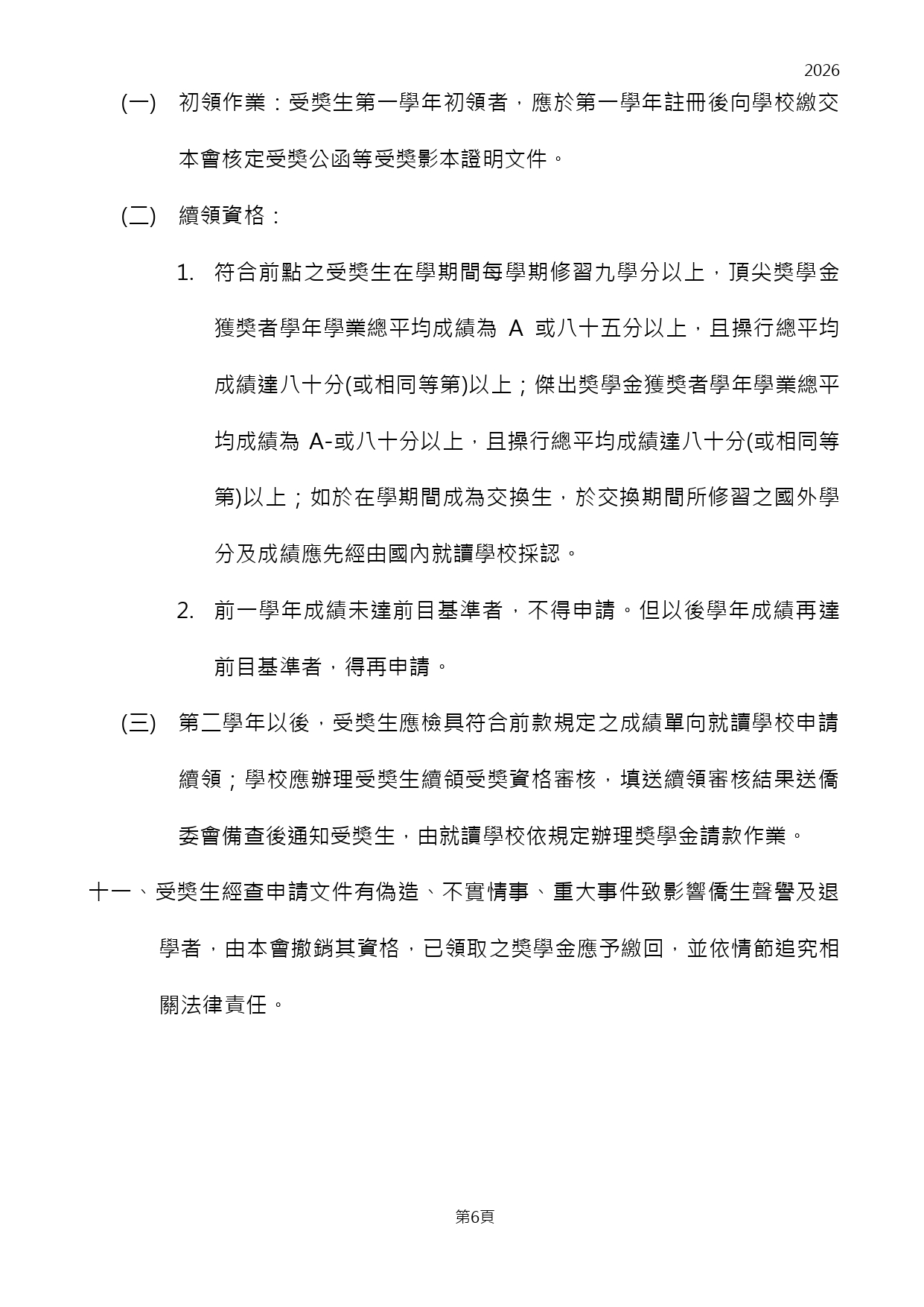
網址:https://www.taiwanembassy.org/my/post/26049.html